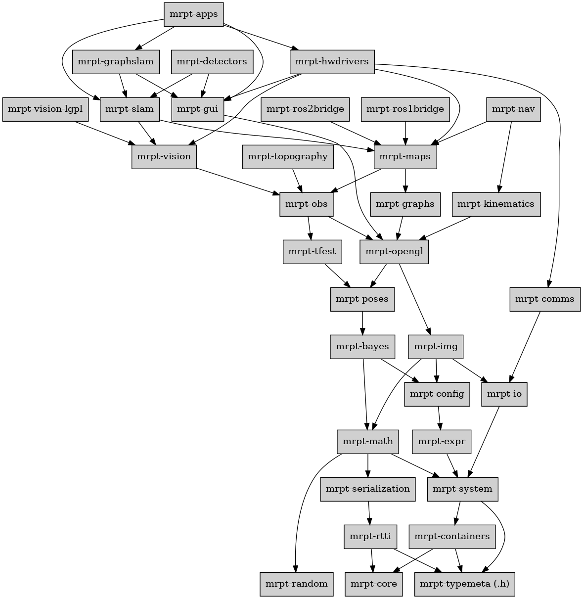
MRPT modules

MRPT is split into a set of independent libraries for the sake of modularity.

Click on a module name on the tree view to open its documentation. Each MRPT library source code can be found under ${MRPT_ROOT}/libs.

digraph MRPT_LIBS {

	node [shape=box,style=filled, fillcolor="#D0D0D0"];

	apps [label="mrpt-apps",URL="group_mrpt_bayes_grp.html"];
	apps -> gui;
	apps -> slam;
	apps -> hwdrivers;
	apps -> graphslam;

	bayes [label="mrpt-bayes",URL="group_mrpt_bayes_grp.html"];
	bayes -> math;
	bayes -> config;

	comms [label="mrpt-comms",URL="group_mrpt_comms_grp.html"];
	comms -> io;

	config   [label="mrpt-config",URL="group_mrpt_config_grp.html"];
	config -> expr;

	containers  [label="mrpt-containers",URL="group_mrpt_containers_grp.html"];
	containers -> core;
	containers -> typemeta;

	{ rank = sink;
	core       [label="mrpt-core",URL="group_mrpt_core_grp.html"];
	}

	detectors  [label="mrpt-detectors",URL="group_mrpt_detectors_grp.html"];
	detectors -> gui;
	detectors -> slam;

	expr       [label="mrpt-expr",URL="group_mrpt_expr_grp.html"];
	expr -> system;

	graphs     [label="mrpt-graphs",URL="group_mrpt_graphs_grp.html"];
	graphs -> opengl;

	graphslam  [label="mrpt-graphslam",URL="group_mrpt_graphslam_grp.html"];
	graphslam -> gui;
	graphslam -> slam;

	gui        [label="mrpt-gui",URL="group_mrpt_gui_grp.html"];
	gui -> opengl;

	hwdrivers  [label="mrpt-hwdrivers",URL="group_mrpt_hwdrivers_grp.html"];
	hwdrivers -> comms;
	hwdrivers -> gui;
	hwdrivers -> maps;
	hwdrivers -> vision;

	img [label="mrpt-img",URL="group_mrpt_img_grp.html"];
	img  -> io;
	img  -> math;
	img  -> config;

	io [label="mrpt-io",URL="group_mrpt_io_grp.html"];
	io  -> system;

	kinematics [label="mrpt-kinematics",URL="group_mrpt_kinematics_grp.html"];
	kinematics -> opengl;

	maps       [label="mrpt-maps",URL="group_mrpt_maps_grp.html"];
	maps -> graphs;
	maps -> obs;

	math       [label="mrpt-math",URL="group_mrpt_math_grp.html"];
	math -> serialization;
	math -> random;
	math -> system;

	nav        [label="mrpt-nav",URL="group_mrpt_nav_grp.html"];
	nav -> kinematics;
	nav -> maps;

	obs        [label="mrpt-obs",URL="group_mrpt_obs_grp.html"];
	obs -> opengl;
	obs -> tfest;

	opengl     [label="mrpt-opengl", URL="group_mrpt_opengl_grp.html"];
	opengl -> poses;
	opengl -> img;

	poses     [label="mrpt-poses",URL="group_mrpt_poses_grp.html"];
	poses -> bayes;

	{ rank = sink;
	random     [label="mrpt-random",URL="group_mrpt_random_grp.html"];
	}

	rtti     [label="mrpt-rtti",URL="group_mrpt_rtti_grp.html"];
	rtti -> core;
	rtti -> typemeta;

	ros1bridge   [label="mrpt-ros1bridge", URL="group_mrpt_ros1bridge_grp.html"];
	ros1bridge -> maps;

	ros2bridge   [label="mrpt-ros2bridge", URL="group_mrpt_ros2bridge_grp.html"];
	ros2bridge -> maps;

	serialization [label="mrpt-serialization",URL="group_mrpt_serialization_grp.html"];
	serialization -> rtti;

	slam       [label="mrpt-slam",URL="group_mrpt_slam_grp.html"];
	slam -> maps;
	slam -> vision;

	system     [label="mrpt-system",URL="group_mrpt_system_grp.html"];
	system -> typemeta;
	system -> containers;

	tfest      [label="mrpt-tfest",URL="group_mrpt_tfest_grp.html"];
	tfest -> poses;

	topography [label="mrpt-topography",URL="group_mrpt_topography_grp.html"];
	topography -> obs;

	{ rank = sink;
	typemeta [label="mrpt-typemeta (.h)",URL="group_mrpt_typemeta_grp.html"];
	}

	vision     [label="mrpt-vision",URL="group_mrpt_vision_grp.html"];
	vision -> obs;

	visionlgpl     [label="mrpt-vision-lgpl",URL="group_mrpt_vision_lgpl_grp.html"];
	visionlgpl -> vision;
}