MRPT git branchesΒΆ

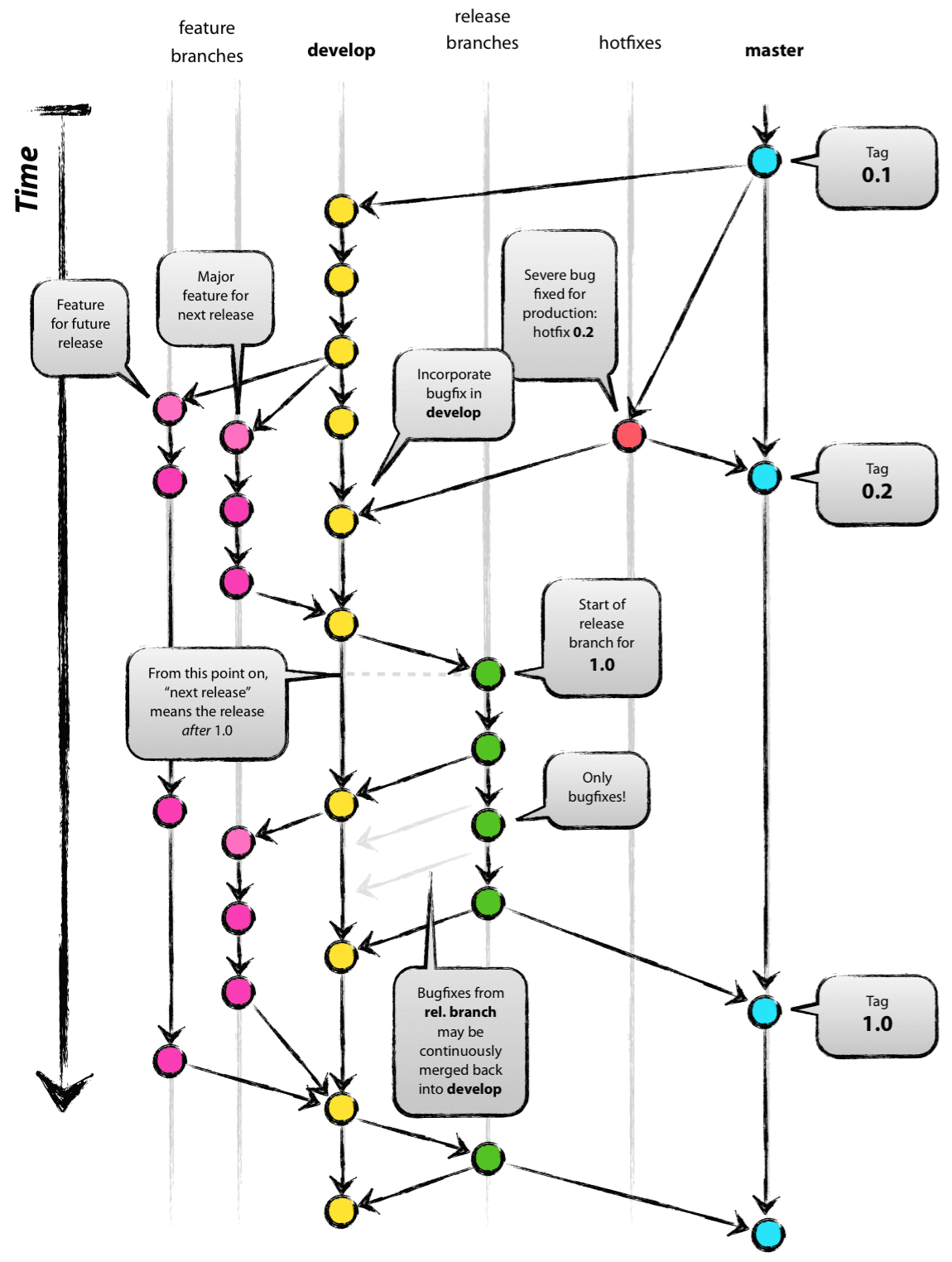
MRP follows the git-flow pattern:

git-flow pattern