MRPT
v2.1.1
Get it
Download MRPT
Compiling
License
Change Log
Learn it
Tutorials
Applications
Supported sensors
Advanced
MRPT modules
Contributing
C++ coding style for MRPT
MRPT git branches
MRPT codebase to comply with ClangFormat
ClangFormat - Developer Instructions
MRPT release check-list
MRPT Fedora release check-list
Did you find a bug in MRPT?
Do you want to contribute new code to MRPT?
C++ API
MRPT
»
Contributing
»
MRPT git branches
Edit on GitHub
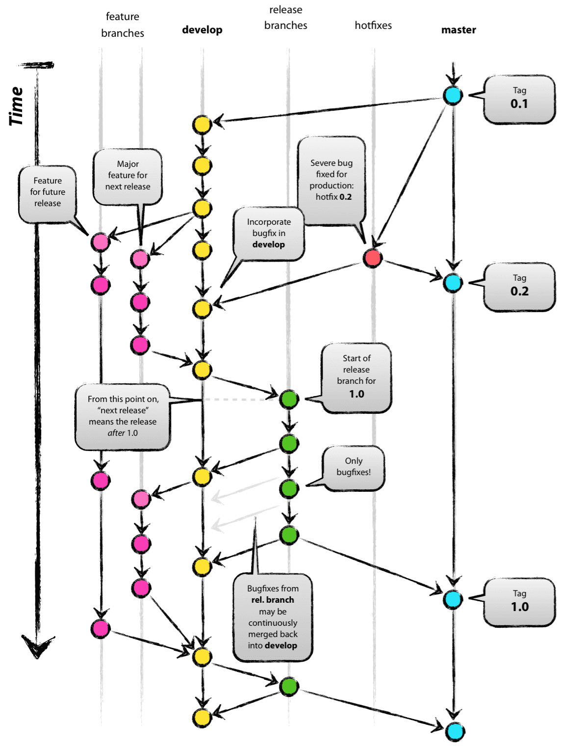
MRPT git branches
ΒΆ
MRP follows the
git-flow pattern
: